Finder App — Interaction Design
Extracurricular activities are an integral part of undergraduate experience. However, getting involved and staying involved in extracurricular activities is difficult for students at the University of Toronto because there is no central information platform for students to learn about the all the different opportunities. We wanted to design a comprehensive solution that helps students stay up-to-date on extracurricular activities.
For this project, my role was to lead the team on user research and interaction design
User Research
We conducted interviews and surveys to understand how do students get involved and stay involved in extracurricular activities. For interviews, we asked 5 students about their goals, their extracurricular involvements, and difficulties they have encountered with existing platforms. The original interview script can be found here.
We used affinity diagrams to analyze our learnings. We created a persona to represent our primary user, uses cases, and scenarios based on what we learned from these students. We then used these information to create software requirements.
From our research, we noticed two emerging themes:
1. Event Attendance
Whenever the participants talk about their extracurricular activities, they would talk about the different events they have attended. Students who are heavily involved in extracurricular would recount the first event they attended that introduced them to the club. Attending events is a low-effort gateway to getting involved in extracurriculars.
2. Criteria of a Good Event
There are thousands of events happening on campus at any given time. To help themselves identify the right event, every student we spoke to had a set of evaluation criteria. The two common criteria are:
- Focus of the event must align with their interest.
- The host club of the event should be credible and dependable. Some students only seek out events hosted by acclaimed student organizations.
Interaction Design
We created low-fidelity wireframes using Balsamiq, high-fidelity wireframes using Sketch, and an interactive prototype using InVision.
Curating clubs and events
We originally thought the app would be a place for students to find interesting student clubs. However, the first theme revealed that most students are just as interested in learning about events. We decided the app will curate both student clubs and events.

Identify interests during onboarding
As mentioned in Theme 2, students want to attend events that align with their interest. By knowing their interests early on, the app can curate clubs that matches their interest.

Manage their interest
During the interview, participants mentioned that they use various platforms and media to track clubs or events that they are interested in. We created a central location, called user profile, that keeps track of their favorite clubs and events.

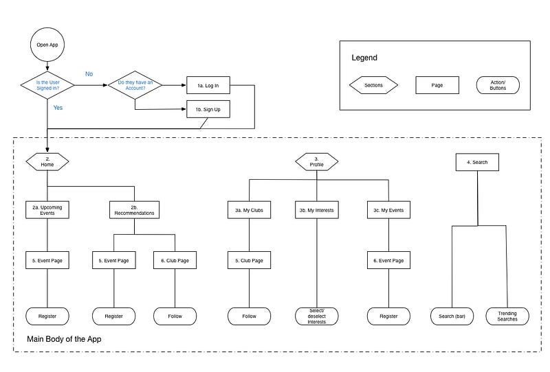
Information architecture

Iteration
We conducted user testing using the InVision prototype. We had 5 participants and each were asked to complete 3 tasks: sign up, find an event to attend, and find a club to join.
We analyzed user feedback to create affinity diagrams and found four issues. Below are the issues and how we addressed each.
Name Change
Users were confused by headers “Upcoming” and “Recommended”. We changed “Upcoming” to “Events” and “Recommended” to “Clubs”.
Furthermore, the meaning of “Home” was unclear. We changed it to “Discover” because the main concept behind the app is to effectively help users discover events and clubs.

Confusing layout
Participants found the layout of the “Recommended” or “Clubs” confusing. It showcased the host club when highlighting an upcoming event. The new “Club” feed only displays a list of curated clubs.

Introducing attendees
Users are curious about the other attendees. We included a list of attendees for each of the event page. We also added public profiles so students can learn about the other attendees and their interests.
