3 ideas on making flowcharts easy to follow and understand

As a designer, you often need to describe how something (that amazing thing you are designing) works. One of the easy and accessible ways to do so are flowcharts. Here are some tricks which improve the efficiency and readability of your flowcharts, and are super-easy to follow.
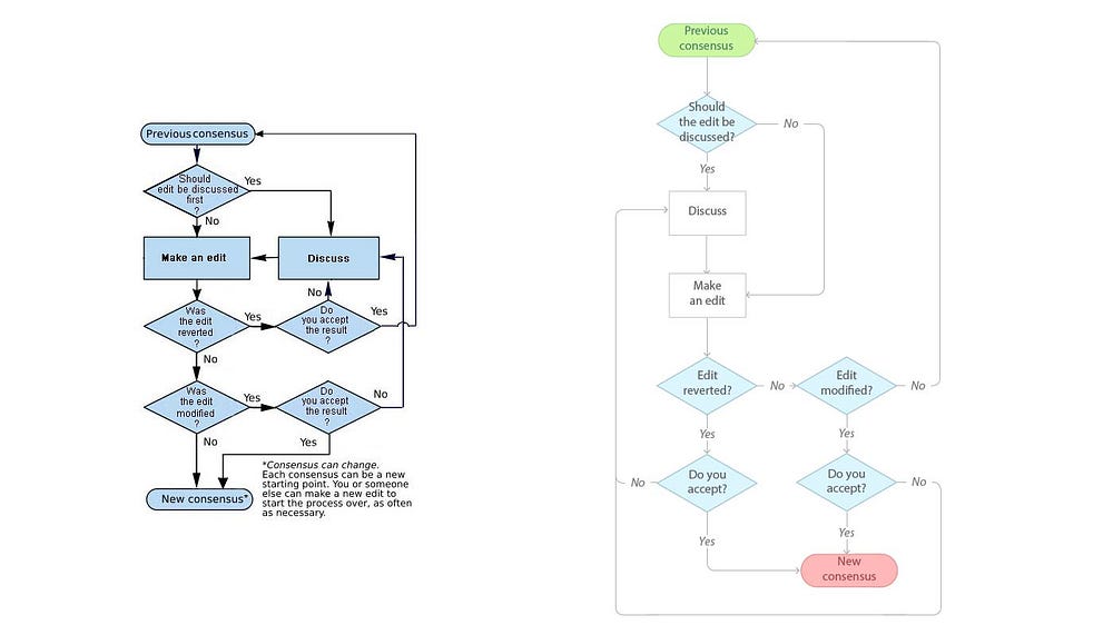
I picked a couple of flowcharts from the Wikipedia discussion on when to accept or reject page edits and how to reach a consensus. Here I will do a makeover of one of the flows from that page to illustrate how these improvements affect the flow.
General, but not always obvious stuff
Despite the fact that flowcharts are a medium which is easy to understand (hell, look at all the flowcharts ‘should I drink another coffee?’or ‘what should I wear today?’), they can get pretty complex pretty soon. Before moving on to the layout improvements, make sure the flowchart is logically sound:
- every flow should have a start and an end
- avoid black holes — processes that have an input, but no output (some black holes turn out to be an undiscovered way to end the flow)
- test for miracle activities— processes which have transitions out of them, but none in
- if there are more than two transitions from a decision point, check if it’s better to split it into two decisions.
To test if your flow is well-designed, try to run several scenarios through it, and see if it generates the results you expect. Funny enough, when working with some flows on the complex side and trying to incorporate all sorts of specific quirky scenarios in it, testing it with the original, simple ‘happy flow’ would prove that the flowchart was not correct.
Flow direction
This one sounds obvious but is often overlooked: a generally accepted reading direction in the Western world is left-to-right and top-to-bottom. The cost of space that a flowchart with a consistent flow direction is easily compensated by its readability.
A more subtle tip concerning directionality is about the decisions. The idea is that all ‘yes’ (true) conditions should flow from the bottom corner of the decision diamond, and all ‘no’ (false) conditions — from the right one.

Take this one with a grain of salt, though. Sometimes you’ll need to phrase the question differently to be able to follow this rule. However, at times you cannot come up with a question that does not involve a double negative — that one usually makes the matters worse. In those cases, think twice if you still want to follow the consistent conditions flow.
‘Was there no correct password entered?’ — ‘Yes, there wasn’t’ — ‘No, there wasn’t’.
Readability
Here are two simple styling-oriented adjustments you can (or should be able to) set in your flowcharting software.
How to deal with crossovers
What a crossover is, is the easiest to explain with an image.

The problem with crossovers is that it is not always clear right away where exactly the arrow is going to.

Of course after looking at it for a bit, you figure it out — but having your audience spend time trying to understand the details instead of the actual flow is not the point of the flowchart.
Setting up line hops seems to be a function present in fairly many software, and it increases the readability of crossovers a lot.
How to deal with merging lines
Merging lines and the problems they cause are again the easiest to be explained with an image.

Merging lines are also making it not instantly clear where the line should go. Once again, you don’t want your audience to lose time trying to figure it out.
Luckily, there is again a simple solution — meet rounded corners. They work like a charm indicating the direction of the merging lines.

Visual structure
The principles we apply when designing an interface are also applicable when you are designing a flowchart. Take some time to polish it:
- use a colour scheme — make sure not only that the colours match, but also that the same type of elements is displayed consistently; if you need to, use colour to mark the elements which belong together and have to be distinguished
- spacing — place all of the elements on a grid and align them; having consistent spacing and neat alignment makes a flowchart easier and more pleasant to read
- do not use Caps Lock — an all capitals case decreases the speed of reading in all sorts of texts

These was my personal top list of the principles I try to follow when working out the flowcharts. They are simple and usually easy to follow. Of course, use your best judgement for various ‘corner cases’, as following these suggestions blindly does not always work.