Balian's techologies and innovation labMulti-Region and Multi-Cloud Microservices with Spring Cloud KubernetesIn today’s globally connected world, multi-region and multi-cloud microservices architectures are vital for businesses seeking high…1d ago
InMercado Libre TechbyJuliano Marcos MartinsThe technological evolution at Mercado LibreFrom the monolith to the multicloud platformFeb 228
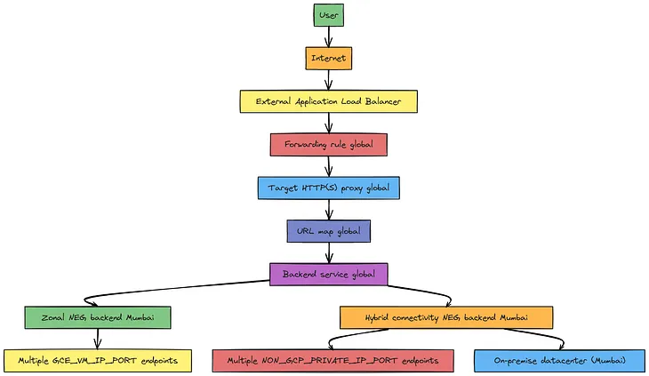
InGoogle Cloud - CommunitybySarthak KesarwaniGoogle Cloud Hybrid Connectivity Network Endpoint Group (NEG): Bridging Hybrid and Multi-Cloud…In the evolving landscape of cloud computing, hybrid connectivity is essential for businesses striving to integrate on-premises systems…4d ago14d ago1
InDevOps.devbyDo ExploitGrafana Alloy for Multi-Cloud MonitoringA unified monitoring dashboard is essential to simplify monitoring management.Nov 23Nov 23
Balian's techologies and innovation labMulti-Region and Multi-Cloud Microservices with Spring Cloud KubernetesIn today’s globally connected world, multi-region and multi-cloud microservices architectures are vital for businesses seeking high…1d ago
InMercado Libre TechbyJuliano Marcos MartinsThe technological evolution at Mercado LibreFrom the monolith to the multicloud platformFeb 228
InGoogle Cloud - CommunitybySarthak KesarwaniGoogle Cloud Hybrid Connectivity Network Endpoint Group (NEG): Bridging Hybrid and Multi-Cloud…In the evolving landscape of cloud computing, hybrid connectivity is essential for businesses striving to integrate on-premises systems…4d ago1
InDevOps.devbyDo ExploitGrafana Alloy for Multi-Cloud MonitoringA unified monitoring dashboard is essential to simplify monitoring management.Nov 23
InA Life to RememberbyNitin GargKey Requirement of MultiCloud SecurityCloud security risks are driven by malware, configuration errors, and weak access controls, often resulting from inconsistent cloud…6d ago