InOpenSourceScribesbyC. L. BeardYou Better Check Out these New GitHub Dev ToolsTools for Smarter Development, AI Integration, and Scalable Solutions1d ago2
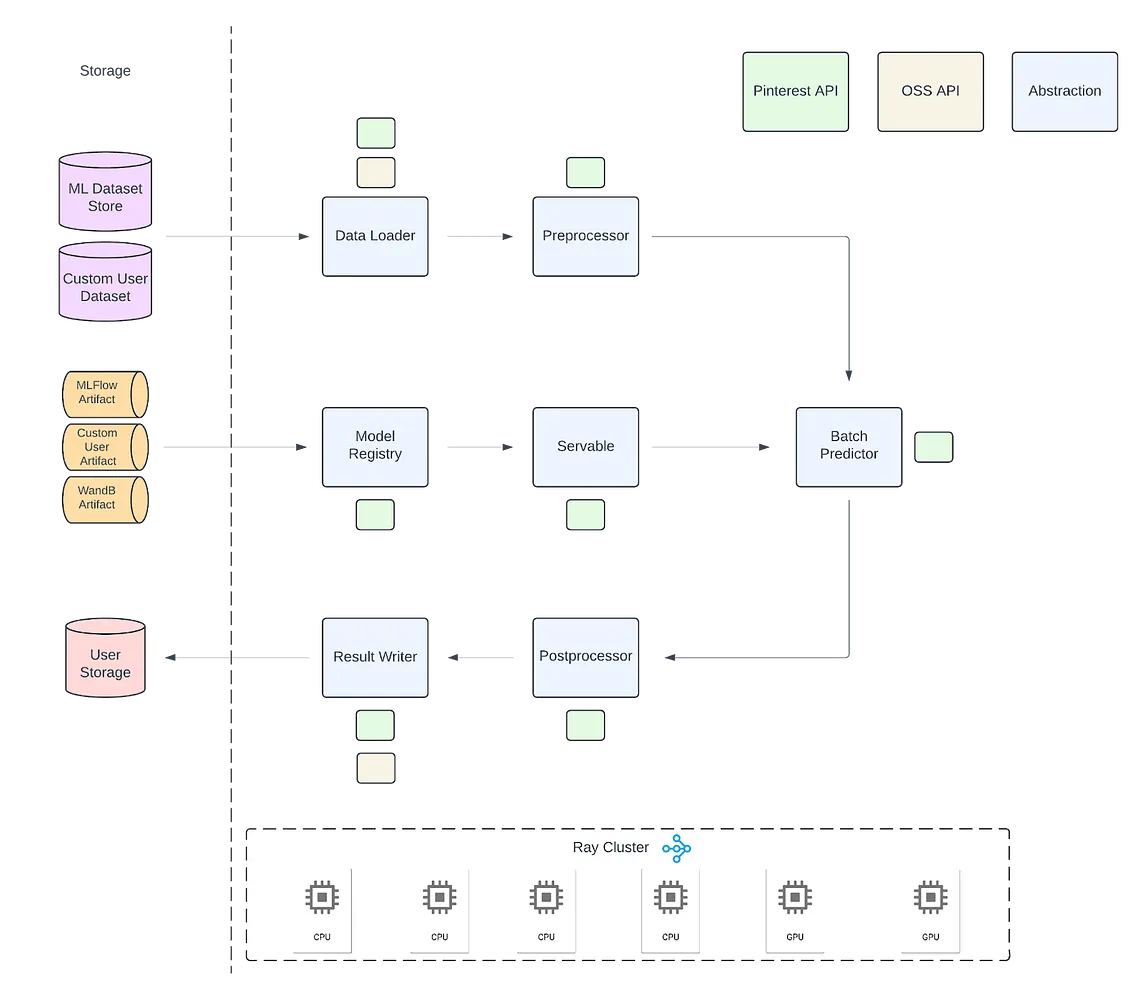
InPinterest Engineering BlogbyPinterest EngineeringRay Batch Inference at Pinterest (Part 3)Alex Wang; Software Engineer I | Lei Pan; Software Engineer II | Raymond Lee; Senior Software Engineer | Saurabh Vishwas Joshi; Senior…Oct 112
InOpenSourceScribesbyC. L. Beard7 Top Trending GitHub Projects, #40A Survey of Emerging AI Tools and Frameworks1d ago11d ago1
InTowards Data SciencebyGadi SingerThe AI Developer’s Dilemma: Proprietary AI vs. Open Source EcosystemFundamental Choices Impacting Integration and Deployment at Scale of GenAI into BusinessesSep 302Sep 302
InOpenSourceScribesbyC. L. BeardYou Better Check Out these New GitHub Dev ToolsTools for Smarter Development, AI Integration, and Scalable Solutions1d ago2
InPinterest Engineering BlogbyPinterest EngineeringRay Batch Inference at Pinterest (Part 3)Alex Wang; Software Engineer I | Lei Pan; Software Engineer II | Raymond Lee; Senior Software Engineer | Saurabh Vishwas Joshi; Senior…Oct 112
InOpenSourceScribesbyC. L. Beard7 Top Trending GitHub Projects, #40A Survey of Emerging AI Tools and Frameworks1d ago1
InTowards Data SciencebyGadi SingerThe AI Developer’s Dilemma: Proprietary AI vs. Open Source EcosystemFundamental Choices Impacting Integration and Deployment at Scale of GenAI into BusinessesSep 302
InAI AdvancesbyAnoop MauryaIntroducing Ollama-OCR: An Open-Source Optical Character Recognition SolutionStuck behind a paywall? Read for Free!2d ago
InTowards Data SciencebySiavash YasiniLessons Learned from Developing an Open Source SoftwareAnd the unexpected edge they gave me as a data scientist and machine learning engineerSep 133